網站首頁
學校概況
學校簡介
學校領導
學校機構
學校榮譽
魅力校園
校園快訊
校園公告
校園剪影
精彩視頻
媒體深職
校刊
德育園地
德育動态
德育講堂
團旗飛揚
魅力之星
學生園地
德育平台
教育科研
骨幹專業
教務管理
名師風采
教研動态
課題研究
招生就業
招生信息
政策解讀
就業信息
明星畢業生
高考成績
社會培訓
職能簡介
培訓信息
培訓公告
質量提升
項目管理
實訓建設
信息化建設
師資建設
黨建園地
黨務公開
黨風廉政
黨旗飄飄
理論學習
後勤保障
後勤管理
防疫常識
餐飲服務
節水節能
資産管理
合作交流
校企合作
校際交流
首頁
>
魅力校園
>
校園公告
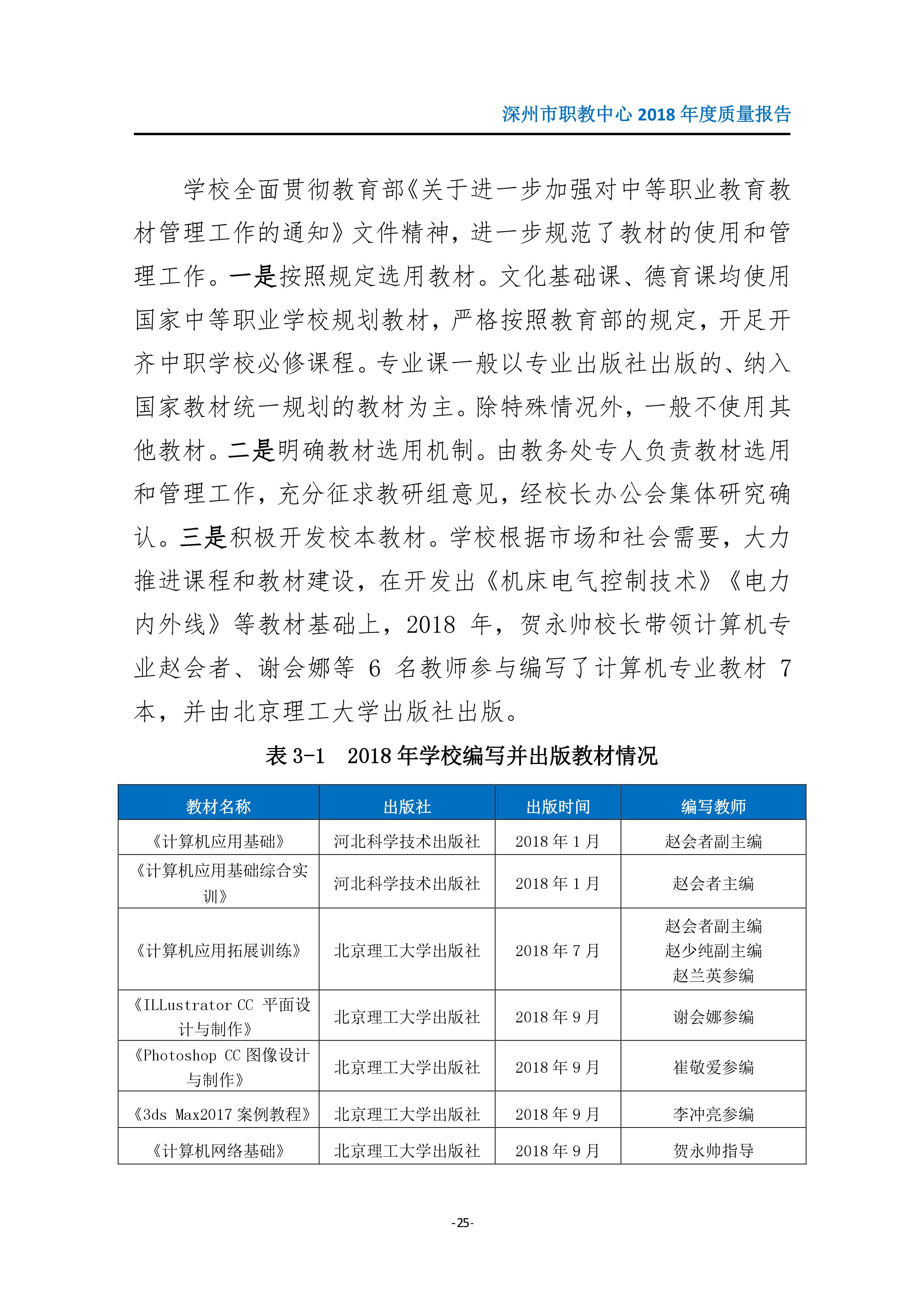
2018年度質量報告
發布時間:2019-01-23 14:40:52
浏覽次數:
校園公告
校園快訊
校園公告
校園剪影
精彩視頻
媒體深職
校刊
聯系方式
0318-3162120
szzjdbs@126.com
魯ICP備18045909号-5//
魯陝公網安備:13118202000225
中央網信辦違法和不良信息舉報中心
舉報受理電話:895165199 舉報受理郵箱:szzjdbs@126.com
學校地址:深州市恒信西路99号金年会 郵編:053800
辦公室:895165199 招生辦:895165341 895165389 895165421 培訓處:895165437 895165458
魯ICP備18045909号-5//
魯陝公網安備:13118202000225
XML 地圖